Materials Missing in Viewport after Forking OD_Project_Template.ifc #10

Open
opened 2026-03-04 16:36:13 +00:00 by GerardT · 21 comments

@ Ryan,

I forked the template URL: https://hub.openingdesign.com/GerardT/OD_Project_Template.git

I'm having an issue with materials not displaying in the viewport after opening the OD_Bonsai_Template.ifc file and activating both Material Preview and Rendered modes. What steps might I be missing to make the materials visible?

@ Ryan, I forked the template URL: https://hub.openingdesign.com/GerardT/OD_Project_Template.git I'm having an issue with materials not displaying in the viewport after opening the **OD_Bonsai_Template.ifc** file and activating both **Material Preview** and **Rendered modes**. What steps might I be missing to make the materials visible?
Owner

Hi,

You have to clone the following repo, as well.
https://hub.openingdesign.com/OpeningDesign/OD_Submodules
Clone it recursively, as it's a repo, with submodules in it.

Make sure you clone it 'next to' the OD_Project_Template folder, like the following. That way, the relative links will work.

OD_Submodules (Level 1)
├─── assets
├─── OD_Textures
├─── psets
├─── references
├─── schedules
OD_Project_Template (Level 1)
├─── Open
└─── _Encrypted
Hi, You have to clone the following repo, as well. https://hub.openingdesign.com/OpeningDesign/OD_Submodules Clone it recursively, as it's a repo, with submodules in it. Make sure you clone it 'next to' the OD_Project_Template folder, like the following. That way, the relative links will work. ``` OD_Submodules (Level 1) ├─── assets ├─── OD_Textures ├─── psets ├─── references ├─── schedules OD_Project_Template (Level 1) ├─── Open └─── _Encrypted ```
Author

I cloned the OD_Submodules, directory: C:\Users\xt\XXX\Documents\OD_Submodules
Check "Recursive" with TortoiseGit.

The OD_Project_Template is already cloned here:
C:\Users\xt\XXX\Documents\OD_Project_Template

The OD_Submodules are sitting right next to OD_Project_Template in the same Documents folder.

Same issue: materials not displaying in the viewport.

I cloned the OD_Submodules, directory: C:\Users\xt\XXX\Documents\OD_Submodules ✅ Check "Recursive" with **TortoiseGit**. The OD_Project_Template is already cloned here: C:\Users\xt\XXX\Documents\OD_Project_Template The OD_Submodules are sitting right next to OD_Project_Template in the same Documents folder. **Same issue: materials not displaying in the viewport**.
Owner

Hmm, i tried a test and cloned anew, and it seems to work for me...

image

When you cloned OD_submodules did you clone 'recursively'? That pulls all the content in the git submodules down.

image

If so, as a test, if you open OD_Submodules\OD_Textures\Materials.blend can you see the material assignments?

Hmm, i tried a test and cloned anew, and it seems to work for me... ![image](/attachments/ed7d5a88-5fc4-4318-bb9b-a170882a4e90) When you cloned OD_submodules did you clone 'recursively'? That pulls all the content in the git submodules down. ![image](/attachments/d88cf445-f162-4183-bb29-662f2e057ce5) If so, as a test, if you open `OD_Submodules\OD_Textures\Materials.blend` can you see the material assignments?
Author

When you cloned OD_submodules did you clone 'recursively'? That pulls all the content in the git submodules down.

I cloned the OD_Submodules, directory: C:\Users\xt\XXX\Documents\OD_Submodules
Check "Recursive" with TortoiseGit.

image

If so, as a test, if you open OD_Submodules\OD_Textures\Materials.blend can you see the material assignments?

image

I think the best way would be to make a demo video showing how to open OD_Project_Template.ifc and assign an external material.

> When you cloned OD_submodules did you clone 'recursively'? That pulls all the content in the git submodules down. I cloned the OD_Submodules, directory: C:\Users\xt\XXX\Documents\OD_Submodules ✅ Check "Recursive" with TortoiseGit. ![image](/attachments/73a115f0-3ea9-484b-8c8c-6a0f2b2ab73a) > If so, as a test, if you open `OD_Submodules\OD_Textures\Materials.blend` can you see the material assignments? ![image](/attachments/81ff011d-941f-4a91-9f0e-7b42d92cca54) **I think the best way would be to make a demo video showing how to open OD_Project_Template.ifc and assign an external material.**
Owner

I think the best way would be to make a demo video showing how to open OD_Project_Template.ifc and an external material.

when i open OD_Project_Template.ifc anew the materials just show up. I don't have do anything.

Can you physically open Material.blend to see if the materials are being rendered there correctly? Show me a screenshoot of that file open.

> I think the best way would be to make a demo video showing how to open OD_Project_Template.ifc and an external material. when i open `OD_Project_Template.ifc` anew the materials just show up. I don't have do anything. Can you physically open `Material.blend` to see if the materials are being rendered there correctly? Show me a screenshoot of that file open.
Author

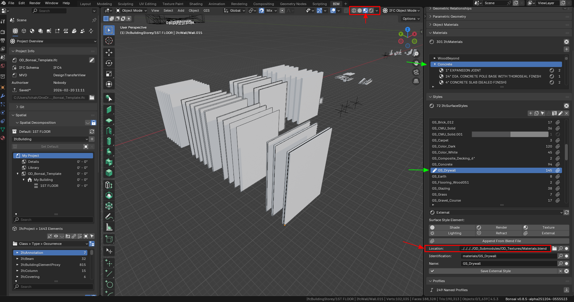
Can you physically open Material.blend to see if the materials are being rendered there correctly? Show me a screenshoot of that file open.

image

image

> Can you physically open `Material.blend` to see if the materials are being rendered there correctly? Show me a screenshoot of that file open. ![image](/attachments/42777947-dbf3-4847-ac29-d7af5341f14b) ![image](/attachments/766b5b03-9821-4e66-964e-b0eed120a1d2)
152 KiB
672 KiB
Owner

Hmmm... running out of answers. :)

How about trying these (2) measures? #7 (comment)

Hmmm... running out of answers. :) How about trying these (2) measures? https://hub.openingdesign.com/OpeningDesign/Bonsai_Tutorials/issues/7#issuecomment-83
Author

Please resend the screenshot for Bonsai and material/style, but exclude the Windows folder image this time.

image

Please resend the screenshot for Bonsai and material/style, but exclude the Windows folder image this time. ![image](/attachments/e18fd058-1c63-4c1b-9b32-60dd471a4000)
1.1 MiB
Owner

i can, but what are you looking for? I'm not sure i follow what your trying to see.

i can, but what are you looking for? I'm not sure i follow what your trying to see.
Author

i can, but what are you looking for? I'm not sure i follow what your trying to see.

This screenshot will help me solve the problems using LLMs.

> i can, but what are you looking for? I'm not sure i follow what your trying to see. This screenshot will help me solve the problems using LLMs.
Owner

I'm not in front of my computer today, but can send a stripped down test tomorrow to help troubleshoot.

...

Meanwhile did you try these approaches... #7 (comment)

I'm not in front of my computer today, but can send a stripped down test tomorrow to help troubleshoot. ... Meanwhile did you try these approaches... https://hub.openingdesign.com/OpeningDesign/Bonsai_Tutorials/issues/7#issuecomment-83
Owner

Try pulling down the latest from

https://hub.openingdesign.com/OpeningDesign/OD_Project_Template

I added a file at...Open/Models/Bonsai/test.ifc

I just put one style in there, that's pulling from OD_Submodules/OD_Textures/Materials.blend,

Let me know if that works.

image

Try pulling down the latest from https://hub.openingdesign.com/OpeningDesign/OD_Project_Template I added a file at...`Open/Models/Bonsai/test.ifc` I just put one style in there, that's pulling from `OD_Submodules/OD_Textures/Materials.blend`, Let me know if that works. ![image](/attachments/9e0a1e0f-3df9-418a-90c5-7bd8d836f343)
827 KiB
Author

Try pulling down the latest from

https://hub.openingdesign.com/OpeningDesign/OD_Project_Template

I added a file at...Open/Models/Bonsai/test.ifc

The test. ifc file is missing from my repo, which I forked from

image

> Try pulling down the latest from > > https://hub.openingdesign.com/OpeningDesign/OD_Project_Template > > I added a file at...`Open/Models/Bonsai/test.ifc` **The test. ifc file is missing from my repo**, which I forked from [](https://hub.openingdesign.com/GerardT/OD_Project_Template.git) ![image](/attachments/8b20e22c-1be0-4210-b617-ca767fd87ec3)
Author

I realized that my first OD_Project_Template was missing some folders and files. I don't know what happened!

image

I cloned (New).

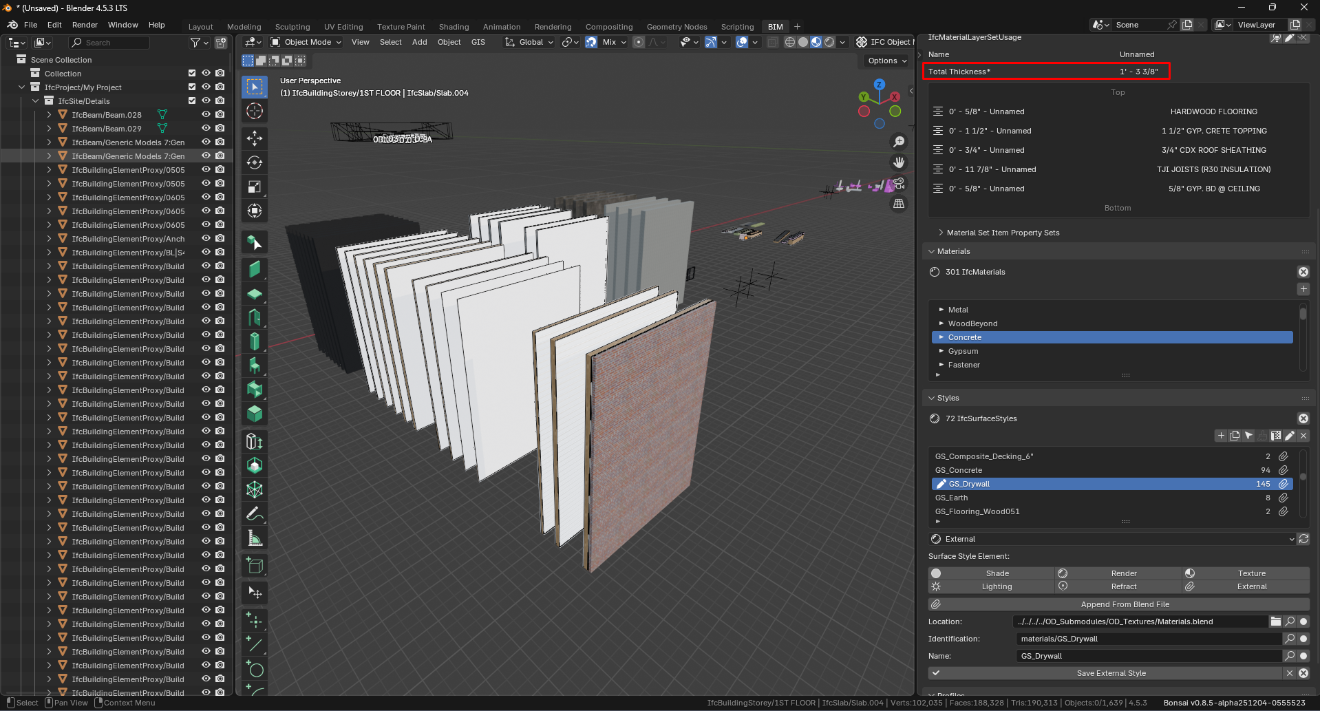
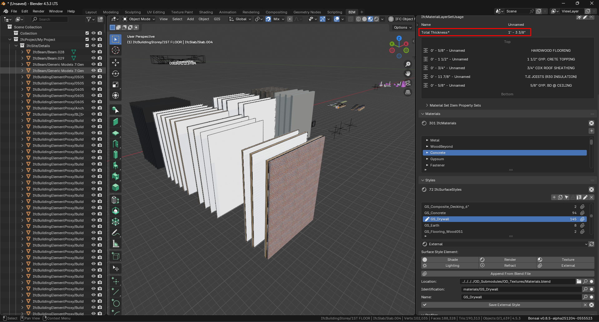
image

The materials are displayed in the Viewport.

image

How do I change the units of OD_Project_Template.ifc from Imperial to Metric?

I realized that my first OD_Project_Template was missing some folders and files. I don't know what happened! ![image](/attachments/8f1d9fe1-20e7-43c0-aace-01eb15f9c413) I cloned (New). ![image](/attachments/f936e8a7-c7d2-43f6-82f4-8950670e2a14) The materials are displayed in the Viewport. ![image](/attachments/f18c35e0-d782-42a9-9649-71cbc78e90c2) **How do I change the units of OD_Project_Template.ifc from Imperial to Metric?**
Owner

<video src="https://hub.openingdesign.com/attachments/86ad7acc-ce71-45e0-bb9f-d661fb60f578" ></video>
Owner

looks like you'll have to manually change the scale on the drawings...

looks like you'll have to manually change the scale on the drawings... <video src="/attachments/6bccfff3-2baf-4201-bd27-443d9bede894" title="20260311_2105.mp4" controls></video>
Author

My project Overview is set to the Metric system by default.
(Approach): Why isn't the OD_Project_Template.ifc file converted directly to metric units when opened via File → Open IFC Project?

image

> <video src="https://hub.openingdesign.com/attachments/86ad7acc-ce71-45e0-bb9f-d661fb60f578" ></video> My project Overview is set to the Metric system by default. (Approach): **Why isn't the OD_Project_Template.ifc file converted directly to metric units when opened via File → Open IFC Project**? ![image](/attachments/a9a60ee7-89b6-4c22-abd3-928f81d079dd)
Author

Why is the test.ifc file is missing, and the OD_Project_Template.ifc file is not updated, in my repository fork?

Why is the test.ifc file is missing, and the OD_Project_Template.ifc file is not updated, in my repository fork?
Owner

Why is the test.ifc file is missing, and the OD_Project_Template.ifc file is not updated, in my repository fork?

You basically have to manually merge, or pull in the changes from the https://hub.openingdesign.com/OpeningDesign/Bonsai_Tutorials repo.

There's multiple ways to do this, but here's one via the website...

After you do this, pull down the change to your local machine.

> Why is the test.ifc file is missing, and the OD_Project_Template.ifc file is not updated, in my repository fork? > You basically have to manually merge, or pull in the changes from the https://hub.openingdesign.com/OpeningDesign/Bonsai_Tutorials repo. There's multiple ways to do this, but here's one via the website... <video src="/attachments/79f506df-45f3-4f1e-b7cd-12aa20d0761f" title="20260324_2124.mp4" controls></video> After you do this, pull down the change to your local machine.
Owner

Why isn't the OD_Project_Template.ifc file converted directly to metric units when opened via File → Open IFC Project?

It just doesn't work that way. You need to do the following to convert to metric...

> Why isn't the OD_Project_Template.ifc file converted directly to metric units when opened via File → Open IFC Project? It just doesn't work that way. You need to do the following to convert to metric... <video src="https://hub.openingdesign.com/attachments/86ad7acc-ce71-45e0-bb9f-d661fb60f578" controls></video>

Hi, just wanted to say thank you for posting this issue/question and solution. I've been working through the tutorials as well. so this helped me with the download of OD_Submodules, and recreating the textures in the OD_Project_Template.ifc.
After reading this thread, the following worked for me: (note on linux here)

git clone --recurse-submodules https://concernedconsumer@hub.openingdesign.com/OpeningDesign/OD_Submodules.git

I placed the resulting subdirectory/folder, OD_Submodules, next to my OD_Project_Template subdirectory (previously downloaded). When I opened my file, OD_Project_Template/Open/Model/Bonsai/OD_Bonsai_Template.ifc, the textures began appearing on the various objects: Composite walls, ceilings with insulation, Appliances, etc.

Two things I noted: 1) the git clone of OD_Submodules takes abit of time (lots of files). So it was several minutes before it told me it was counting, reading, and writing files. 2) some items (appliances) in the OD_Bonsai_Template.ifc were magenta because the did not sure textures (styles). I simply went to the OD_Submodules subdirectory/Materials.blend file and clicked on "find missing files" - it found them. I may have reassigned in the .ifc file, after that as well.

Anyway this thread helped with one of those not-so-obvious issues for me.

Hi, just wanted to say thank you for posting this issue/question and solution. I've been working through the tutorials as well. so this helped me with the download of OD_Submodules, and recreating the textures in the OD_Project_Template.ifc. After reading this thread, the following worked for me: (note on linux here) git clone --recurse-submodules https://concernedconsumer@hub.openingdesign.com/OpeningDesign/OD_Submodules.git I placed the resulting subdirectory/folder, OD_Submodules, next to my OD_Project_Template subdirectory (previously downloaded). When I opened my file, OD_Project_Template/Open/Model/Bonsai/OD_Bonsai_Template.ifc, the textures began appearing on the various objects: Composite walls, ceilings with insulation, Appliances, etc. Two things I noted: 1) the git clone of OD_Submodules takes abit of time (lots of files). So it was several minutes before it told me it was counting, reading, and writing files. 2) some items (appliances) in the OD_Bonsai_Template.ifc were magenta because the did not sure textures (styles). I simply went to the OD_Submodules subdirectory/Materials.blend file and clicked on "find missing files" - it found them. I may have reassigned in the .ifc file, after that as well. Anyway this thread helped with one of those not-so-obvious issues for me.
Sign in to join this conversation.
No labels
No milestone
No project
No assignees
3 participants
Notifications
Due date
The due date is invalid or out of range. Please use the format "yyyy-mm-dd".

No due date set.

Dependencies

No dependencies set.

Reference: OpeningDesign/Bonsai_Tutorials#10
No description provided.